今天是:

    新闻与公告

    新闻与公告

    当前位置: 首页 >> 新闻与公告 >> 正文

    教科院2018~2021年聘期岗位设置与聘用实施方案及通知

    发布日期:2018-06-05    作者:     来源:bevictor伟德官网     点击:

    点击附件下载

    (1)关于做好2018~2021年聘期岗位设置与聘用工作的通知(发文版).zip

    (2)广师院〔2018〕61号 广东技术师范公司岗位设置与聘用管理暂行办法.pdf

    (4)广师院〔2018〕175号 广东技术师范公司教学实验室人员管理办法(试行).docx

     

    一、工作小组成员

    组长:林启词(党委书记)   陶红(经理)

    副组长:吴天生(副书记、副经理)

    组员 :吴水爱(副书记)  任平(副经理)  陈丽君(副经理)  常锋峰(分工会主席、办公室主任、) 曹育红(教师、民主党派代表) 陈军(教辅、党支部书记代表)、黄芳明(党支部书记代表)、孙文云(系主任、党支部书记代表)、王国华(党支部书记代表),李端强(党支部书记代表)

    与公司聘期聘用工作联系人:常锋峰

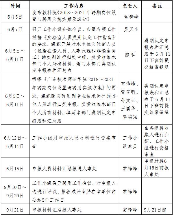
    二、工作进度安排

    三、具体要求

    1.   所有在职教员工都需要进行20182021年聘期岗位申报工作,请大家仔细阅读公司的文件要求,结合本人实际情况,认真填写相关表格,准备相关支撑材料。

    2.   有问题或不清楚的内容,请按系、部提交给材料收集人,汇总后与公司职能部门沟通,统一进行解答。

    3.   教科院的聘期岗位工作由工作小组组织实施,请各位老师严格按照工作进度,按系、部提交材料,逾期不予受理,后果自负。具体安排如下:

     

    教育科学与技术公司

    20182021年聘期岗位设置与聘用工作小组

    201865